Éxito científico en Barcelona: descubren que las células "mastican" para limpiar el cuerpo

Un equipo internacional de científicos ha revelado un comportamiento celular hasta ahora desconocido que cambia nuestra comprensión sobre la limpieza interna del organismo.

|
Screenshot 2
Un equipo internacional de científicos ha revelado un comportamiento celular hasta ahora desconocido que cambia nuestra comprensión sobre la limpieza interna del organismo.(https://www.science.org/doi/10.1126/sciadv.adz5264)

 

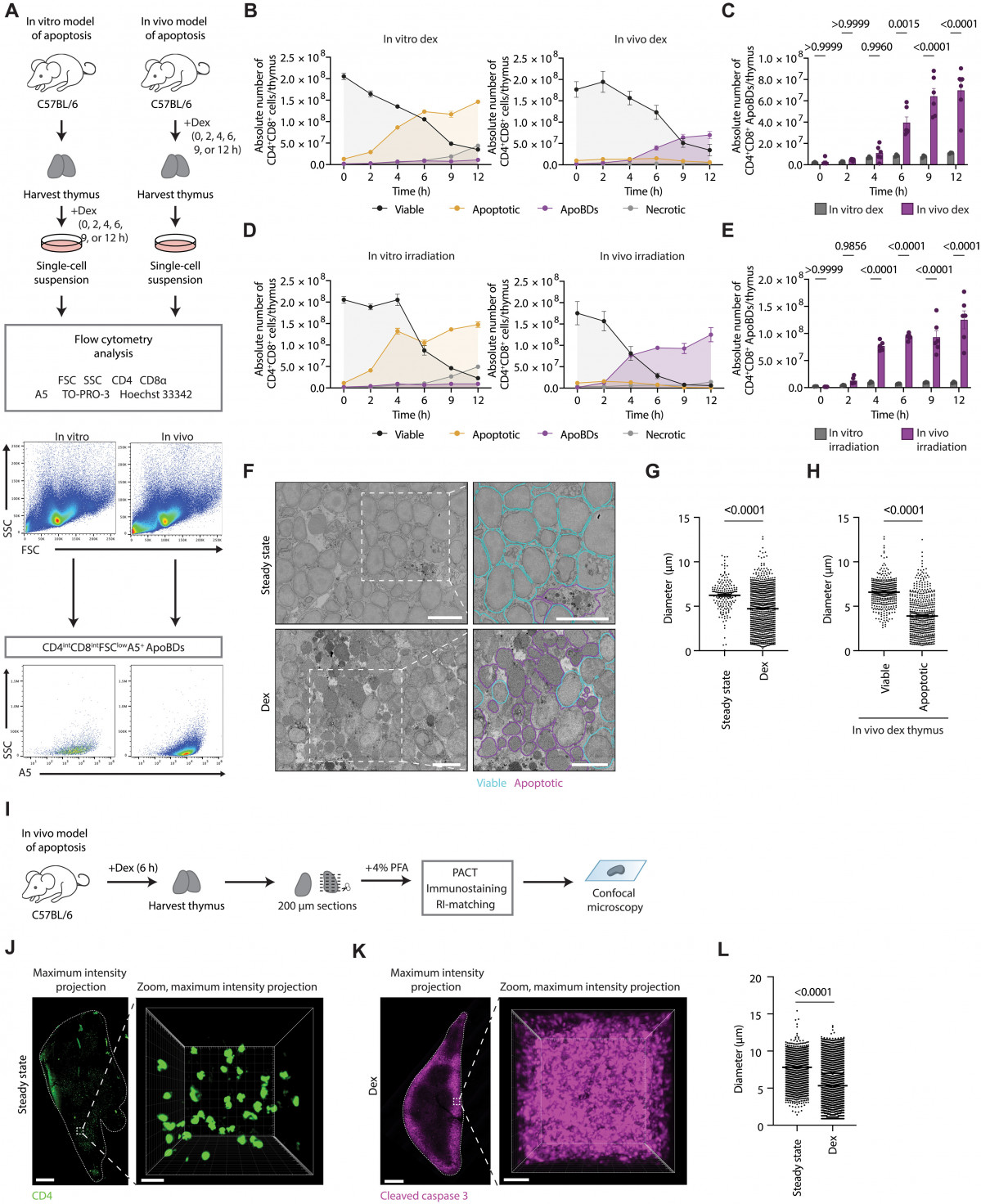
El estudio, publicado en la revista Science Advances, describe cómo las células encargadas de eliminar a las células muertas realizan una acción similar a la de "masticar" para poder ingerirlas.

Un equipo internacional 

Esta investigación ha sido liderada por Esteban Hoijman (IBMB-CSIC e IDIBELL) e Ivan K. H. Poon (Universidad La Trobe, Australia), utilizaron tecnología avanzada para filmar este proceso en tejidos vivos de embriones de peces cebra y  ratones.

Sciadv.adz5264 f1 (1)
El nuevo hallazgo: son las células vecinas las que rompen activamente a la célula muerta antes de comerla.(https://www.science.org/doi/10.1126/sciadv.adz5264)

Un problema de tamaño resuelto mecánicamente

En el cuerpo humano, millones de células mueren a diario de forma controlada (un proceso llamado apoptosis). Para evitar que el tejido se dañe, estas células muertas deben ser eliminadas mediante la fagocitosis (la ingestión de la célula muerta por parte de una célula vecina).

1240 1125 max
Un equipo internacional de científicos ha revelado un comportamiento celular hasta ahora desconocido que cambia la forma en que entendemos la limpieza interna de nuestro cuerpo.(www.science.org) 

El gran desafío es el tamaño: la célula que limpia y la célula muerta suelen medir lo mismo, lo que dificulta que una "se trague" a la otra entera.

La creencia anterior: se pensaba que la célula muerta se fragmentaba a sí misma automáticamente para facilitar su eliminación. El nuevo hallazgo: son las células vecinas las que rompen activamente a la célula muerta antes de comerla.

1280 306 max
 El nuevo hallazgo: son las células vecinas las que rompen activamente a la célula muerta antes de comerla.(https://www.science.org/doi/10.1126/sciadv.adz5264)

 

Las "bocas" de las células

Para trocear este material, las células limpiadoras despliegan unas extensiones en su superficie. Estas estructuras funcionan como una boca mecánica capaz de ejercer fuerza física sobre la célula muerta, dividiéndola en trozos más pequeños y manejables.

 

¿Por qué es vital este proceso?

Cuando este mecanismo de limpieza falla, las células muertas se acumulan en los tejidos. Esta acumulación es peligrosa porque:provoca inflamación en el cuerpo. Está relacionada con enfermedades como la colitis, la artritis y diversas alergias respiratorias. Su desajuste puede contribuir al desarrollo de cáncer y enfermedades neurodegenerativas.

 

 

Mirando al futuro

Este descubrimiento no solo mejora nuestro conocimiento sobre cómo funciona el cuerpo desde que somos embriones hasta la etapa adulta, sino que abre una puerta médica importante. Al comprender cómo las células "mastican" y limpian, en el futuro se podrían diseñar fármacos específicos para mejorar esta capacidad y combatir enfermedades inflamatorias crónicas.

Sin comentarios

Escribe tu comentario




He leído y acepto la política de privacidad

No está permitido verter comentarios contrarios a la ley o injuriantes. Nos reservamos el derecho a eliminar los comentarios que consideremos fuera de tema.
AHORA EN LA PORTADA
ECONOMÍA